精确检索
开始检索
过期或下架内容请联系客服(电话或微信):18300267060

广东省人民政府关于印发《广东省政府投资省属非经营性项目建设管理办法》的通知

广东省人民政府关于印发《广东省政府投资省属非经营性项目建设管理办法》的通知
粤府〔2022〕12号


省政府各部门、各直属机构:

  现将《广东省政府投资省属非经营性项目建设管理办法》印发给你们,请认真贯彻执行。执行中遇到的问题,请径向省发展改革委反映。


广东省人民政府

2022年2月28日
广东省政府投资省属非经营性项目建设管理办法

第一章 总则

  第一条 为规范省政府投资省属非经营性项目建设管理,提高项目建设管理专业化水平和投资效益,根据《政府投资条例》(国务院令第712号)等相关法律法规和规章制度,结合我省实际,制定本办法。

  第二条 省政府以预算安排的资金为主要来源,投资新建、改建、扩建、维修改造的省属非经营性项目(以下统称项目),适用本办法,项目主要包括:

  (一)党的机关、人大机关、行政机关、政协机关、审判机关、检察机关,各民主党派和工商联,参照公务员法管理的人民团体、群众团体、事业单位的办公用房和业务用房及其相关设施项目;

  (二)科技、教育、文化、卫生、体育、民政等社会事业项目和农林水利、交通、能源、生态环境保护等公共领域的项目;

  (三)省政府确定的其他公共领域的项目。

  第三条 按建设主体划分,项目建设管理模式分为集中建设管理和自行组织建设。

  对项目使用单位缺乏项目建设管理能力的项目,原则上采用集中建设管理模式;对项目使用单位具备一定的项目建设管理能力或情况特殊的项目,可以采用自行组织建设模式。

  基于业务需要,前款规定两种建设管理模式的项目,经批准也可以通过招标等方式选择市场化代建单位,承担项目建设的管理工作。

  第四条 本办法所称项目建设单位是指按照基本建设管理程序,承担项目建设管理主体责任,执行基本建设计划,组织、督促项目建设工作,支配、使用项目建设投资的单位。

  省政府明确省重点公共建设项目管理机构,代表省政府或项目使用单位,作为采用集中建设管理模式的项目建设单位。采用自行组织建设模式的,项目使用单位为项目建设单位。

  本办法所称参建单位是指勘察、设计、施工、监理、设备材料供应、工程咨询、检验检测等参与项目建设并承担特定法律责任的单位。

  项目建设管理应当遵循科学决策、高效专业、权责明晰、公开透明的原则,充分发挥各方优势和积极性。

  第五条 对采用集中建设管理模式的项目,由省重点公共建设项目管理机构履行项目建设管理职责,负责组织项目勘察、设计、施工、监理及与工程建设相关的重要设备、材料采购等方面的招标工作,对项目建设过程进行管理,严格控制项目投资、质量、安全和工期进度,项目竣工验收合格后移交项目使用单位。

  第六条 对项目使用单位具备一定的项目建设管理能力,或有下列情形之一的项目,可以由本单位根据国家和省有关法律法规及规章制度自行组织建设:

  (一)总投资不足5000万元或省级及中央财政性资金占总投资比例低于50%的项目;

  (二)农林水利、生态环境保护、政府还贷高速公路、内河航道建设、信息化、房屋建筑工程维修改造、安防及安全警戒设施等领域项目;

  (三)医疗设备、实验室装备、实训设备、应急救援设备等专业性较强的设备购置;

  (四)涉及国家安全和国家秘密的项目;

  (五)省政府明确采用自行组织建设模式的其他项目。

  前款所称项目使用单位具备一定的项目建设管理能力,是指项目使用单位内设有专门基建管理部门,配备5名或以上与项目建设要求相适应的技术、经济等方面专业人员。

  对符合自行组织建设范围的项目,在保持项目完整性、连续性的前提下,项目使用单位可以将项目全部或部分建设内容按程序交由省重点公共建设项目管理机构组织建设实施。

  第七条 本办法第三条所称市场化代建单位,是指按照约定代行项目建设单位建设管理职责的市场化、专业化机构。市场化代建单位由项目建设单位依法通过招标等方式选择产生,对项目建设单位负责。市场化代建单位应当具备以下基本条件:

  (一)具有法人资格,具备独立履约能力;

  (二)具有相应的建设管理组织机构和项目管理能力;

  (三)具有与项目建设要求相适应的技术、造价、财务和管理等方面的专业人员,并具有从事同类项目建设管理的经验;

  (四)具有良好的资信水平,近三年内无不良信用记录;

  (五)法律法规和规章制度规定的其他条件。

  第八条 省发展改革部门依照本办法和省政府有关规定,履行项目投资综合管理职责。

  省财政、自然资源、住房城乡建设、审计等有关部门和项目属地政府,按照省政府和本办法规定的职责分工,履行相应的项目管理监督职责。

  项目建设单位、项目使用单位、市场化代建单位、参建单位按照本办法和有关法律法规、规章制度,在项目实施过程中履行相应工作职责。

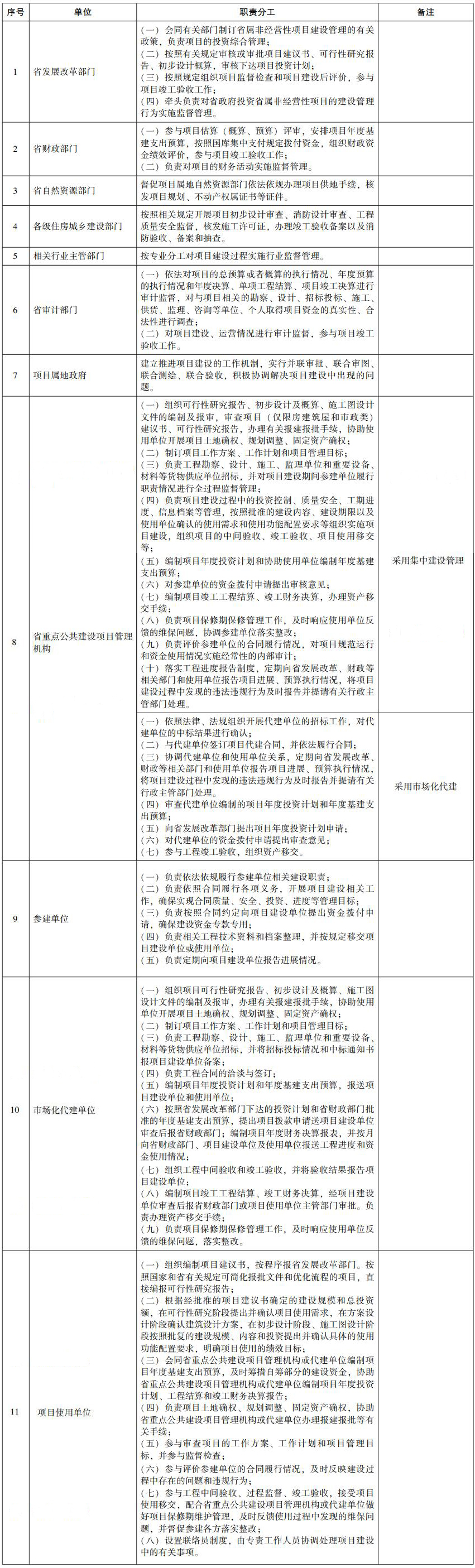
  具体职责分工详见本办法附件。

  第九条 建立项目分级协调工作机制,统筹推进项目建设。项目建设单位应当压实主体责任,主动协调解决项目推进中的重点难点问题,省重点公共建设项目管理机构、项目使用单位应当全程参与项目前期工作,组建项目建设工作领导小组,协同推进项目全过程建设管理。项目行业主管部门应当履行指导、协调和监督职责,对项目建设单位难以协调解决的事项,项目行业主管部门应当牵头召集相关部门和项目所在地政府协调。对行业主管部门难以协调解决的复杂事项,项目行业主管部门或省重点公共建设项目管理机构应当主动提请省政府协调。

  第十条 省发展改革部门和有关行业主管部门应当建立完善项目审查机制,明确审查主体和程序,充分发挥行业管理部门、省重点公共建设项目管理机构的技术力量和优势,加强技术审查,从严审核把关,提高项目前期工作质量。

  第十一条 项目建设单位应当优化项目建设组织模式,带头推行工程总承包、全过程工程咨询,对投资规模较大、技术方案复杂、功能综合的项目,应当优先采用工程总承包和工程全过程咨询。提倡采用建筑信息模型(BIM)、装配式建筑、绿色建筑等新技术、新工艺,争创国家、省级优质工程。

第二章 项目投资决策

  第十二条 项目应当履行项目建议书、可行性研究报告、初步设计审批程序,按照管理权限和有关规定程序报批,相关文件应当达到规定的深度要求。

  第十三条 省委、省政府决策建设的项目,以及经国务院及其有关部门、省政府批准的相关规划中已明确的项目,可直接报批可行性研究报告。估算总投资不足5000万元的项目,项目建议书与可行性研究报告可以合并报批。建设内容单一、技术方案简单,总投资1000万元以下的项目,以及建设内容以设备购置、房屋及其他建筑物购置为主并附有部分建筑安装工程的项目,可直接报批初步设计概算。

  对总投资额400万元以下的装修、修缮项目,由项目建设单位按内部事项管理。

  第十四条 项目使用单位应当根据本办法第三至七条有关规定,会同省重点公共建设项目管理机构提出项目建设管理模式建议,纳入项目建议书或可行性研究报告、初步设计概算的论证内容。

  第十五条 拟采用集中建设管理模式的项目,项目使用单位负责提出项目需求,组织编制项目建议书或可行性研究报告。其中,项目使用单位为省直部门下属机构或二级预算单位的,应当先报其主管部门审核同意。项目建议书或可行性研究报告经批准后,省重点公共建设项目管理机构负责办理后续阶段编报工作,项目使用单位应当予以协助。

  采用自行组织建设模式的项目,本单位负责项目建议书、可行性研究报告、初步设计及概算编报工作。

  第十六条 对采用集中建设管理、自行组织建设模式的房屋建筑和市政工程类项目,项目使用单位在组织编制项目建议书或可行性研究报告过程中,应当主动与省重点公共建设项目管理机构衔接,及时提请省重点公共建设项目管理机构从下列方面对项目进行审查:

  (一)项目技术可行性和合理性;

  (二)项目涉及的规划、土地、消防、人防、市政公用基础设施配套等建设条件落实情况。

  项目使用单位应当根据省重点公共建设项目管理机构提出的审查意见,完善项目建议书或可行性研究报告。省重点公共建设项目管理机构应当制定审查工作细则,明确审查具体内容、审查标准和审查要点等。

  交通、水利、能源等领域的项目前期论证审查,仍按现行规定执行。

  第十七条 项目建议书或可行性研究报告编制完成后,由项目使用单位按规定程序申报。由省发展改革部门负责审批的项目,其项目建议书或可行性研究报告由省发展改革部门会同财政部门核报省政府批准。

  第十八条 省发展改革部门在项目建议书或可行性研究报告批复中,应当对项目建设管理模式予以明确,包括是否实行市场化代建等内容,同时抄送省纪委监委和省财政厅、审计厅。

  第十九条 初步设计概算应全面、准确反映项目初步设计提出的建设内容、建设规模、建设标准。初步设计概算一般不得超过可行性研究报告批准的投资估算。确需超过的,超出部分在估算总投资10%以内的,由项目建设单位逐项说明超出估算总投资的必要性和核算依据,落实建设资金来源后,报原审批部门据实审核批准。其中,采用集中建设管理模式的项目,应先经项目使用单位确认同意。超出部分在估算总投资10%以上的,应当修改初步设计或者重新编制可行性研究报告,并按照规定程序报批。

  由省发展改革部门负责审批的项目,其初步设计概算按规定权限和程序报省发展改革部门或省有关部门核定。

  第二十条 项目建设投资原则上不得超过经核定的投资概算。经省发展改革部门负责核定概算的项目,符合下列情形之一的,原核定概算不能满足项目实际需要,且使用预备费不能解决,项目建设单位经严格审查后按程序向省发展改革部门提出概算调整申请:

  (一)因国家建设标准、建设规范等政策调整,导致投资增加较大;

  (二)因地质条件发生重大变化;

  (三)因项目建设期间主要材料价格大幅上涨;

  (四)因自然灾害等不可抗力因素导致项目建设条件发生重大变化。

  对采用集中建设管理模式的项目申请概算调整的,应当由省重点公共建设项目管理机构会项目使用单位提出。省发展改革部门委托第三方机构对概算调整申请报告进行评估并出具评估意见,会同省财政等部门审核并落实建设资金来源后,按规定程序核定调整概算。因概算调整需增加的投资,原则上优先在项目使用单位及其主管部门资金中解决。

第三章 项目组织实施

  第二十一条 省重点公共建设项目管理机构或市场化代建单位可代表省政府或项目使用单位,以项目建设单位的名义直接申办不涉及产权的行政审批和技术审查事项。

  项目开工后,项目建设单位应当按照批准的建设地点、建设内容和建设规模实施,拟变更建设地点或者拟对建设规模、建设内容等作出较大变更的,应当按照规定程序报批。

  第二十二条 项目工程造价应当遵循投资估算控制概算、概算控制预算、预算控制结算的原则,实行建设工程全过程造价管理。

  第二十三条 项目建设单位应当根据国家和省有关法律法规及规章制度、核准的项目招标方式,选定勘察、设计、施工、监理等单位和重要设备、材料等货物供应单位。

  第二十四条 对采用集中建设管理模式的项目,省重点公共建设项目管理机构应当在广东省数字政府改革建设总体框架下,运用信息化技术实现项目信息资源共享、协同工作,提高项目建设管理水平。

  第二十五条 项目建设单位应当监督指导参建单位科学合理做好项目质量、安全、投资及工期管理,确保项目按期保质交付使用。

  第二十六条 项目建成后,项目建设单位应当按照有关规定组织竣工验收,竣工验收合格后,及时交付使用,并按规定向省财政部门或项目使用单位主管部门申请办理项目工程结算和竣工财务决算。对采用集中建设管理模式的项目,省发展改革、财政、审计部门参与项目建设单位组织的竣工验收工作。

  第二十七条 采用集中建设管理模式的项目,自竣工财务决算批复、完成资金清算之日起,省重点公共建设项目管理机构应当在1个月内,按照省财政部门或项目使用单位主管部门批准的资产价值向项目使用单位办理资产移交手续。

  省重点公共建设项目管理机构应当按照国家有关规定加强项目档案管理,将项目审批和实施过程中的有关文件、资料存档,在向项目使用单位办理资产移交手续时,一并将有关档案向项目使用单位和有关部门移交。

  第二十八条 采用集中建设管理模式的项目交付使用后,项目使用单位负责项目日常维护管理工作,省重点公共建设项目管理机构在质保期内负责因建设原因造成的项目质量问题保修管理工作。

  第二十九条 省发展改革部门应当按照国家有关规定选择有代表性的已建成项目,委托第三方机构进行后评价。

第四章 项目资金管理

  第三十条 项目财务管理及项目建设管理费的计提、使用应当严格按照国家和省有关基本建设财务管理规定执行。

  第三十一条 项目审批手续完成后,省发展改革部门负责将项目纳入省级政府投资计划,省财政部门负责落实项目建设资金来源,并安排预算。项目建设单位根据工作进度和资金需求,提出年度省级政府投资计划建议报省发展改革部门审定,抄送项目使用单位。

  项目使用单位单独或会同省重点公共建设项目管理机构按规定编报部门预算,并按要求做好信息公开等相关工作。

  第三十二条 项目资金来源安排有自筹资金和中央财政资金的,自筹资金由项目使用单位按照项目推进计划筹措到位。对采用集中建设管理模式的项目,由项目使用单位授权省重点公共建设项目管理机构统一办理支付。

  第三十三条 对市场化代建单位组织建设的项目,项目建设单位应当在投资概算中安排一定比例的费用用于支付市场化代建单位服务费,计取标准和使用管理按照国家和省有关规定执行。

第五章 监督要求与责任追究

  第三十四条 项目建设单位应当通过广东省投资项目在线审批监管平台报送项目开工建设、建设进度、竣工的基本信息。

  第三十五条 省发展改革部门牵头负责对项目的建设管理行为实施监督管理。其他对项目负有监督职责的有关部门,按照省政府和本办法规定的职责分工,履行相应的监督管理职责。

  具体监督管理职责详见本办法附件。

  第三十六条 项目建设单位未按规定开展招标工作的,由有关行政监督部门按照国家和省有关法律法规及规章制度进行处罚,省发展改革部门可暂停下达投资计划,省财政部门可暂停拨付项目资金。

  第三十七条 项目建设单位不依法依规履行职责的,由其上级行政机关责令改正;造成项目投资失控、存在安全隐患、严重超工期等后果的,或未经批准擅自调整建设规模、投资、内容和标准的,对直接负责单位的主要责任人和其他直接责任人依照有关规定给予追责问责;构成犯罪的,依法追究刑事责任。

  第三十八条 项目建设单位工作人员与项目参建单位等串通,弄虚作假谋取不正当利益或降低工程质量等损害国家利益的,依法依规追究相关单位和责任人责任;构成犯罪的,依法追究刑事责任。

  第三十九条 项目行业主管部门应当建立履约诚信评价体系,对市场化代建单位或项目参建单位的履约诚信情况及服务态度等进行评价,建立守信激励、失信惩戒机制。

第六章 附则

  第四十条 本办法自发布之日起施行,有效期5年。《广东省政府投资省属非经营性项目代建管理办法(试行)》(粤府〔2016〕36号)同时废止。

  第四十一条 本办法施行之日前已明确实行代建的项目,按原规定执行。

  第四十二条 法律法规和规章制度对项目建设管理另有规定的,从其规定。省以下各级政府可参照本办法规定,制定本地区政府投资非经营性项目的管理办法。



  附件:省政府投资省属非经营性项目建设管理职责分工表




附件


省政府投资省属非经营性项目建设管理职责分工表


来源:广东省人民政府官网 日期:2022-02-28 有效范围: 广东
关系图谱(0)
单击节点 显示明细及下级图谱